oceanbase 在vivo互联网的应用实践-c7电子娱乐
编者按:在日新月异的手机通讯行业中,vivo始终保持着先锋者的姿态,不断推动着技术的革新与进步。然而,随着业务的不断扩展和数据量的急剧增长,vivo互联网在数据库方面遇到了前所未有的挑战。原有的mysql数据库逐渐无法满足业务需求,尤其是在处理海量数据和应对高并发场景时,显得力不从心。因此,vivo决定进行数据库替换,寻找一种更加高效、稳定且可扩展的数据库c7电子娱乐的解决方案。vivo数据库工程师王翔分享了他们的数据库替换历程和实践经验。他提到,vivo在选择新的数据库时,充分考虑了业务需求、技术发展趋势以及成本效益等多个因素。经过深入的调研和对比,他们最终决定分布式选型 oceanbase。
作者:王翔,vivo数据库工程师
vivo 互联网数据库现状和挑战:mysql扩容与延迟问题成为瓶颈
vivo互联网主要负责为vivo手机的应用程序提供用户数据存储服务,包括消息推送数据的存储。从2018年至2024年,其数据库业务经历了显著的增长:
- 物理机数量从大约2000台增加至2024年的约5000台。
- 实例规模从1万个扩展至2024年的近10万个,实现了十倍的增长。
- 实例密度,即每台物理机可部署的实例数量,稳定在18至19个之间。

数据库运维规模增长趋势
这些数据清晰地展示了vivo互联网数据库业务在规模上的快速增长。但是,伴随着业务增长,我们同样面临着一系列挑战。
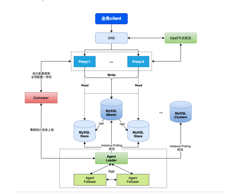
当前mysql数据库的整体架构如下图所示,最上方client为业务访问的客户端,下方dns服务主要为mysql数据库提供域名。再往下,proxy代理层主要负责日志记录、流量管控,实现读写分离的功能。继续深入,则是传统的mysql核心部分一主两从架构。最底层的agent组件,负责探活工作和高可用切换。一旦检测到主库出现故障,agent会迅速进行高可用性切换,将新的主库信息更新到zookeeper, 最终反馈到proxy层,确保业务能够持续稳定地访问数据库。

当前mysql数据库架构
基于上述架构,当前mysql数据库面临两大痛点:
痛点1:mysql的主从架构则存在局限性,无法实现真正的分布式。随着数据量的不断增长,单个mysql集群受限于物理机的磁盘容量,磁盘容量达到上限时,不得不采取分库分表的策略。但随着数据量的持续增大,业务的复杂度和管理成本的成本也随之增加,这对我们的在线业务构成了显著痛点,成为当前业务发展的一个难题
痛点2:mysql的逻辑复制机制也带来了挑战。在流量突增或执行批量任务时,大量的dml操作会导致主从复制延迟。若主库发生故障需要切换,必须等待从库追上主库的数据,确保数据一致性后才能完成切换。这不仅影响了主从切换的效率,还可能对从库的实时查询性能造成负面影响。
mysql作为世界上最流行的开源数据库,以其简单易用和出色的性能而广受欢迎。然而,它在扩容和延迟方面存在的局限性促使我们寻找新的c7电子娱乐的解决方案。
针对以上mysql数据库架构存在的痛点,我们决定引入分布式数据库以解决问题。在对比了多种数据库后,我们选择了国产自主可靠的oceanbase分布式数据库。
vivo互联网分布式选型:为什么选择oceanbase?
分布式数据库有很多, 但随着我们对oceanbase 的深入研究, 最终oceanbase 以其多项显著优势脱颖而出 :
- 自主可控, oceanbase通过国家自主可控认可, 是蚂蚁集团自主研发的数据库,符合我们对数据安全性和自主可控的要求;
- 灵活扩展能力,作为原生分布式数据库,oceanbase支持垂直和水平方向的灵活扩展,能够有效解决mysql扩容受限的问题,同时其分区特性免去了mysql分库分表改造,显著降低业务复杂度;
- oceanbase多租户功能,支持灵活分配租户资源,同时通过多租户资源隔离机制,减少资源争用,确保租户之间互不干扰,保障系统稳定运行;
- oceanbase的高压缩能力和多租户特性,能够节省60%以上的存储空间,同时大幅提升资源利用效率,从而有效降低数据存储成本;
- 在高可用方面,oceanbase的三节点部署模式,支持在不增加资源消耗的情况下实现跨机房容灾,有效保障业务连续性。
- oceanbase对mysql的高度兼容也是一大亮点,这使得业务从mysql迁移到oceanbase时无需经过大量改造,即可实现无缝对接。同时迁移评估、反向同步等功能保障数据实现平滑且安全迁移。
- 此外,oceanbase的htap能力也是我们关注的重点,一套系统同时支持oltp和olap需求,为业务提供了更加灵活高效的数据处理方案。

在引入oceanbase数据库的过程中,我们着重进行了生态和平台的建设。我们内部已建立一套完善的数据库管理平台系统,该系统目前支持oceanbase的源数据管理以及数据变更操作。用户可以通过此平台进行表结构变更、数据增删改查等操作,并实现了oceanbase数据的归档功能。同时,我们正积极建设oceanbase的审计日志功能,以确保业务用户在从mysql迁移到oceanbase后,能够继续享受与原有平台相同的安全策略和审计支持。
此外,我们还构建了常规的告警监控配置和备份恢复机制,以保障oceanbase数据库的稳定运行和数据安全。在下游,我们与大数据生态紧密集成;在上游,我们实现了透明加解密功能,为数据安全提供了额外保障。

2023年9月至10月,vivo互联网决定引入oceanbase数据库,并随即在10月至11月期间对oceanbase数据库进行了安全漏洞扫描。同年的12月,我们完成了环境部署,并建立了oceanbase相关的操作规范。
自引入oceanbase数据库之初,我们便开始着手构建告警监控系统,涵盖功能性和性能告警的监测,并持续完善相关文档。此外,我们在去年底时开始对ocp及oms进行了高频测试,备份与恢复工作也开始持续进行。于此同时,我们测试了下游的oblogproxy工具,对比其日志格式与原生的binlog是否存在差异,并进行了高可用性等关键特性的测试。
2024年3月,我们成功上线了首套oceanbase集群,并实现了与mysql的双写功能。经过几个月的努力,今年7月,我们顺利完成了该集群的上线工作。其中,从6月份开始,我们陆续上线了多套mysql集群,目前仍在持续进行中。

引入oceanbase数据库的进展情况
oceanbase收益分析:降本增效及稳定性增强
收益1:在线业务延迟大幅下降
在某个线上业务场景中,原本使用mysql进行跑批业务。该业务并非持续运行,而是在短时间内需要处理大量数据操作,每秒需处理约4~5万行数据。然而,mysql数据库在此高负载下性能严重受限,从库延迟高达10万秒,甚至持续攀升至百万秒,对数据库的高可用性和整体性能造成了极大影响。
针对此情况,我们将该业务的数据库从mysql切换至oceanbase。在仅分配一个租户的情况下,oceanbase成功应对了每秒4~5万行的数据操作,且响应时间保持在约100毫秒左右,这一性能表现完全满足了业务需求。
下图为mysql的监控图:

切换到oceanbase后,每秒40万行数据操作的事务响应时间:

oceanbase之所以成功解决了mysql在高负载下出现的延时痛点。得益于其分布式架构,允许三个节点并行写入,这一特性显著提升了写入性能并降低了响应时间。
收益2:稳定性大幅增强, 延迟不再抖动
我们还成功将线上环境的某db集群迁移至oceanbase数据库。迁移后,响应时间从原先不稳定的50毫秒显著降低至稳定的35毫秒,整体响应时间减少了约30%。上图中的黑色线条代表迁移前db的响应时间,而蓝色线条则展示了迁移到oceanbase后的响应时间,表现出更加平稳且低延时的特点。

oceanbase的稳定性是我们非常重要的一个参考指标。在确保稳定性的基础上,再开发其他功能会更为理想。如果数据库缺乏稳定性,那么它就不会成为我们考量的选项之一。因此,当数据库稳定后,它对业务和用户访问将产生极为顺畅的影响,显著提升用户的体验。
收益3:超大表ddl 执行丝滑
在mysql环境中,我们有一张不断增长的大表,由于业务上的限制无法拆分,最终达到了物理机磁盘容量的上限,无法继续存储数据。为了应对这一问题,我们选择了对这张大表进行压缩处理,并选用了toku db作为压缩工具。这是因为该表的查询量和访问量相对较低,适合在toku db上进行压缩。
将大表迁移到toku db后,数据量得以压缩至原来的四分之一,暂时缓解了物理机的磁盘容量压力。然而,随着表规模的不断扩大,数据量最终达到数百亿级,toku db已无法支持对该表进行ddl变更,这类操作对于如此庞大的表来说变得极为危险。
因此,我们决定将这张表再次迁移到oceanbase数据库上。迁移后,oceanbase同样实现了四倍的压缩率,有效解决了我们面临的存储和性能问题。
我们对400亿条记录的表在oceanbase上执行了ddl操作,用时仅为2小时18分钟,这一数据非常可观。这充分满足了业务上在不拆分大表的前提下,对大表处理的需求,是ddl操作效能提升的一个典型案例。
收益4:降本增效, 存储成本减少60%
我们实现了大规模集群的降本成效。将一套35tb的数据库迁移到oceanbase后,存储量降至26tb,节省了9tb空间。此外,我们还迁移了多套mysql集群,总计20tb的数据迁移到后,存储量减至6.6tb,节省了13.4tb空间。这些迁移都显著降低了存储成本,实现了降本增效的目标。

oceanbase迁移实战经验分享
接下来是关于oceanbase迁移案例的真实分享,分别总结了从某db数据库和mysql数据库迁移到oceanbase的实践经验。
某分布式db 迁移到 oceanbase
迁移准备
本次迁移是从某分布式数据库迁移到oceanbase,迁移前进行了一系列前期准备。首先,通过性能评估来确认压测结果是否符合预期;其次,检查原有系统在oceanbase上的兼容性,特别是表结构、sql功能、账号等是否兼容。另外, 还需要考虑分区适应性。当业务使用分区表时,表结构需要做兼容性修改,查询sql也要适配分区表,此时需要结合业务评估业务改造成本。
评估完成后,需关注一些迁移事项:
• 源与目标端字符集保持一致;
• 勿向 ticdc 同步使用的 topic 中写数据,否则会导致 jdbc-connector 异常,报空指针的错误;
• 确认 oms 对 decimal、float 或 double 等列类型的迁移精度是否符合预期;
• 变更目标端的唯一索引,需要重启增量同步组件,否则可能存在数据不一致的问题;
• oms 进行增量数据同步时,必须部署 txcdc kafka,不然无法进行增量同步。
迁移优化
在使用oms工具进行迁移时,有几点注意事项需特别关注。
- 在进行源端迁移时应禁止执行库或表结构变更ddl操作,以确保数据一致性。
- oms不支持目标端存在 trigger oms。
- 目前oms支持的某db数据库版本为4.x和5.4,且不支持迁移该db数据库的无主键表,以及包含空格的数据至 oceanbase 数据库 mysql 租户。
另需注意,oms仅支持txcdc open protocol协议,不支持其他协议。这是在使用oms进行迁移时必须考虑的一个重要因素,如果使用不支持的协议,会导致 jdbc-connector 异常,报空指针的错误
我们曾遇到一个问题,迁移的表虽有主键,但主键分布不连续,这导致迁移速度极慢。因为oms在迁移时会根据主键分区,若主键不连续,则分区过小,严重影响迁移效率。为此,我们后期调整了分区策略,增大了主键分区范围,从而显著提升了迁移速度。
最初,迁移速度约为每秒5000行,经过优化后,最终达到了每秒50万行,提升是非常可观的。

某db 迁移到 oceanbase 的oms数据同步
接下来,关于迁移的同步过程,
- 首先需要创建一个数据源并配置某 txcdc kafka。完成配置后,就进入了常规的迁移流程;
- 接着是前期的配置校验,确保账号数据的一致性;
- 接着,暂停对ddl操作进行表结构修改;
- 然后,切换应用的数据源名称,并处理剩余的数据库连接;
- 此后,停止正向同步,并开启反向同步作为回滚机制,以备迁移不成功时使用。

某db 迁移到 oceanbase 的迁移流程
mysql迁移到 oceanbase
迁移准备
对于mysql到oceanbase的迁移,其流程与某db的迁移大致相似,但相对更为简单。首先也是进行可行性评估;随后使用oms工具执行迁移。在迁移过程中,mysql需要开启binlog,并创建相应的用户账号。
此外,还需关注以下几点:
• 确保源端和目标端数据库的 collation一致,不然可能导致数据同步不一致;
• varchar 作为主键的表数据校验会不一致;
• 确认decimal、float、double 等列类型的迁移精度是否符合预期,可能发生截断现象,导致源端和目标端的数据不一致;
• 确保源端和目标端表结构一致,不然数据同步失败。
迁移优化
关于mysql到oceanbase使用oms进行的迁移,存在多种方案。
- 若连接主库进行迁移,可采取结构迁移、全量迁移、增量同步、全量校验,以及反向增量迁移的组合方式。
- 而若连接备库,则主要进行全量迁移和全量校验。
考虑到直接从主库拉取数据可能带来风险或性能影响,一种优化的迁移模式是:从备库拉取全量数据,同时从主库拉取增量数据,实现主备库协同迁移。

这种迁移流程大致与上文所述相似,包括配置账号、一致性校验等步骤。最终,需将数据源切换到oceanbase,并停止oms正向同步,开启反向同步以备不时之需。

vivo互联网关于oceanbase使用规划
展望未来,我们计划继续迁移更多对业务有痛点的mysql集群至oceanbase数据库,并逐步将线上某分布式db集群全部迁移至oceanbase。同时,我们将大力投入生态建设,针对公司内部mysql的上下游工具,进行oceanbase工具的适配工作,确保业务迁移的顺畅性,让使用者几乎感受不到任何差异。
此外,我们将持续完善oceanbase数据库的工具体系,尤其是daas数据库平台,开发和完善慢日志、审计日志等功能,以及公司内部统一监控告警系统。我们也考虑将当前使用的ocp告警平台整合进公司统一的告警系统中,以提升运维的效率和便捷性。


