免费使用oceanbase cloud搭建rag聊天机器人-c7电子娱乐
最近官方推出了免费试用365天的云数据库,版本也升级到了4.3.支持了向量功能.
官方推出了活动体验ai的活动, 教程中使用了docker单机版数据库,既然有免费的云数据库,就优先使用云数据库体验一下.
1. 云环境申请
在c7电子娱乐官网的c7电子娱乐主页有有一个大大的标题,ob cloud 365天免费试用.经过简单的操作后,大约等5分钟,就创建了一个免费的数据库实例了.

点击右上方的"三个点",依次创建用户、创建数据库、获取连接串,就可以通过公网连接云上数据库了,要谨慎添加白名单,避免资源被非法连接.
进入实例控制台后,点击"参数管理",设置ob_vector_memory_limit_percentage,启用向量检索功能,将参数值设置为30.
2. 安装python
要求的python版本大于等于3.9,小于4.0.我使用的是3.9.6.
# yum install python393. clone项目
# git clone https://github.com/oceanbase-devhub/ai-workshop-2024.git4. 安装poetry
poetry是python的依赖和包管理工具,安装包更简单也更方便.
# python3 -m pip install poetry
# cd ~/ai-workshop-2024
# poetry install如果下载包比较慢,可以将官方源换为阿里源
# cd ai-workshop-2024
# vi pyproject.toml
// 删除下面的源信息
[[tool.poetry.source]]
name = "pypi"
priority = "primary"
[[tool.poetry.source]]
name = "tuna"
url = "https://mirrors.tuna.tsinghua.edu.cn/pypi/web/simple"
priority = "supplemental"
// 添加下面的源信息
[[tool.poetry.source]]
name = "ali"
url = "https://mirrors.aliyun.com/pypi/simple/"
priority = "primary"
[[tool.poetry.source]]
name = "tuna"
url = "https://mirrors.tuna.tsinghua.edu.cn/pypi/web/simple"
priority = "supplemental"
//使配置生效
# poetry lock接下来配置环境变量
# cp .env.example .env
# vi .env
api_key=xxxxxxxxxxxxxxxxxxxxxxxxxxxxxxxx # 替换https://open.bigmodel.cn/usercenter/apikeys 智谱ai的api key
llm_model="glm-4-flash"
llm_base_url="https://open.bigmodel.cn/api/paas/v4/" # bigmodel (zhipuai)
# llm_base_url="https://api.openai.com/v1/" # openai
# llm_base_url="https://dashscope.aliyuncs.com/compatible-mode/v1" # dashscope (alibaba)
hf_endpoint=https://hf-mirror.com
bge_model_path=baai/bge-m3
ollama_url=
ollama_token=
openai_api_key=
openai_base_url=
openai_embedding_model=
db_host="127.0.0.1" # 数据库的ip或域名
db_port="2881" # 数据库的端口
db_user="root@test" # 连接的用户名
db_name="test" # 连接的数据库名
db_password="" # 连接的密码
5. 准备bge-m3 模型
# poetry run python utils/prepare_bgem3.py
===================================
bgem3flagmodel loaded successfully!
===================================
出现以上的输出,就成功了.
6. 准备文档数据
从github克隆文档数据
# cd doc_repos
# git config --global http.postbuffer 16000m // 增加修改buffer大小
# git config --global core.compression -1 // 启动压缩
# git clone --single-branch --branch v4.3.3 https://github.com/oceanbase/oceanbase-doc.git --depth 1 //如果git报错,添加后面的参数
# git clone --single-branch --branch v4.3.0 https://github.com/oceanbase/ocp-doc.git
# git clone --single-branch --branch v4.3.1 https://github.com/oceanbase/odc-doc.git
# git clone --single-branch --branch v4.2.5 https://github.com/oceanbase/oms-doc.git
# git clone --single-branch --branch v2.10.0 https://github.com/oceanbase/obd-doc.git
# git clone --single-branch --branch v4.3.0 https://github.com/oceanbase/oceanbase-proxy-doc.git
# cd ..把文档的标题转换为标准的 markdown 格式
# poetry run python convert_headings.py \
doc_repos/oceanbase-doc/zh-cn \
doc_repos/ocp-doc/zh-cn \
doc_repos/odc-doc/zh-cn \
doc_repos/oms-doc/zh-cn \
doc_repos/obd-doc/zh-cn \
doc_repos/oceanbase-proxy-doc/zh-cn生成文档向量和元数据,等待时间比较长,并且相当看硬件性能,是个不错的性能压测工具
# poetry run python embed_docs.py --doc_base doc_repos/oceanbase-doc/zh-cn
# poetry run python embed_docs.py --doc_base doc_repos/ocp-doc/zh-cn --component ocp
# poetry run python embed_docs.py --doc_base doc_repos/odc-doc/zh-cn --component odc
# poetry run python embed_docs.py --doc_base doc_repos/oms-doc/zh-cn --component oms
# poetry run python embed_docs.py --doc_base doc_repos/obd-doc/zh-cn --component obd
# poetry run python embed_docs.py --doc_base doc_repos/oceanbase-proxy-doc/zh-cn --component odp保存加载数据
# poetry run python utils/extract.py --output_file ~/my-data.json加载预处理的文档数据
# poetry run python utils/load.py --source_file ~/my-data.json7. 验证数据库和数据
进入.env配置文件中的数据库,会有一个新表,表名是corpus,表结构中的embedding列的数据类型是vector(1024),这个类型就是向量类型,
mysql> desc corpus;
---------------- --------------- ------ ----- --------- -------
| field | type | null | key | default | extra |
---------------- --------------- ------ ----- --------- -------
| id | varchar(4096) | no | pri | null | |
| embedding | vector(1024) | yes | | null | |
| document | longtext | yes | | null | |
| metadata | json | yes | | null | |
| component_code | int(11) | no | pri | null | |
---------------- --------------- ------ ----- --------- -------
5 rows in set (0.04 sec)
mysql> select count(*) from corpus;
----------
| count(*) |
----------
| 6500 |
----------
1 row in set (0.05 sec)8.启动web界面
上面的准备工作已经全部完成,接下来就是激动人心的时刻了,原神启动!!!(走错片场了)
# poetry run streamlit run --server.runonsave false chat_ui.py
you can now view your streamlit app in your browser.
local url: http://localhost:8501
network url: http://172.xxx.xxx.xxx:8501
external url: http://xxx.xxx.xxx.xxx:8501 # 这是您可以从浏览器访问的 url刚好streamlit提供服务的ip都不是对外的,修改.streamlit/config.toml,指定对外服务的ip和端口
[server]
port = 8501
enablecors = false
[browser]
serveraddress = "192.168.56.110"
gatherusagestats = false重启后,ip被绑定到了192.168.56.110上.
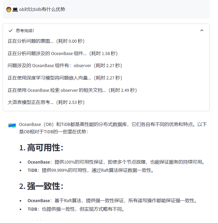
接下来就是一个尖锐的问题(开玩笑)

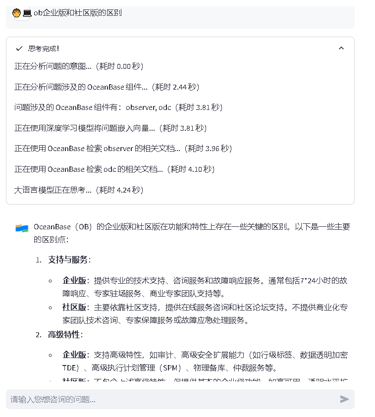
又提问了一个问题,总体来说还是不错的

参考文档:

